石油钻机行业概述
石油钻机是指用于石油钻井中的设备,通常是指在石油钻井中带动钻具破碎岩石,向地下钻进,钻出规定深度的井眼,供采油机或采气机获取石油或天然气的设备。为了满足钻井工艺的基本要求,石油钻机通常由多种机器设备组成,具备多种功能,是一个联合工作机组。其主要组成部分包括地面旋转送进设备、循环系统设备、起升系统设备、动力驱动设备、传动系统设备、控制系统和检测显示仪表、钻机底座以及辅助设备等。这些部分协同工作,以确保钻井过程的顺利进行。
![产业信息网, 2024年中国石油钻机行业政策、发展现状、竞争格局分析:石油勘探开采力度不断增加,推动石油钻机行业需求增长[图]](https://img.shangyexinzhi.com/xztest-image/3fc9dc2f686cd2394e844c740bac7382.png?x-oss-process=image/resize,w_670)
由于工业环境等因素的不同,石油钻机可分为许多类型。如按钻井方法分类,可分为冲击钻机、钢绳冲击钻机、地面发动振动钻机、钻井钻机、电火花钻井钻机等;按钻井深度分类,可分为中深井钻机、深井钻机、超深井钻机、特深井钻机;按使用地区分类,可分为陆用钻机、海洋钻机、沙漠钻机;按动力设备不同,可分为柴油机驱动钻机、直流电驱动钻机、交流电驱动钻机;按动力方式不同,可分为单独驱动钻机、统一驱动钻机、分组驱动钻机。
![产业信息网, 2024年中国石油钻机行业政策、发展现状、竞争格局分析:石油勘探开采力度不断增加,推动石油钻机行业需求增长[图]](https://img.shangyexinzhi.com/xztest-image/dc48edf7be00c478993b9a47dc303ef1.png?x-oss-process=image/resize,w_670)
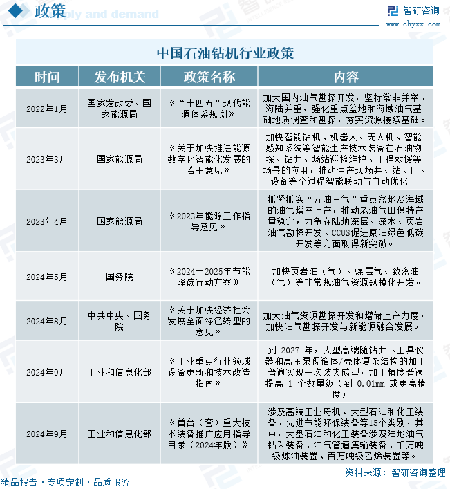
石油是世界上最重要的化石能源之一,它不仅是工业发展的动力源,也是经济发展的基石和国家安全的重要保障。近年来,随着我国能源消费的持续增长,石油需求量不断攀升,为保障我国能源需求,国家出台了一系列政策推动石油行业发展,而石油钻机作为石油开采环节的重要设备,也将受到政策红利的影响。如2023年3月发布《关于加快推进能源数字化智能化发展的若干意见》中,其中提到加快智能钻机、机器人、无人机、智能感知系统等智能生产技术装备在石油物探、钻井、场站巡检维护、工程救援等场景的应用,推动生产现场井、站、厂、设备等全过程智能联动与自动优化。2024年9月发布的《工业重点行业领域设备更新和技术改造指南》中,其中提出到2027年,大型高端随钻井下工具仪器和高压泵阀箱体/壳体复杂结构的加工普遍实现一次装夹成型,加工精度普遍提高1个数量级(到0.01mm或更高精度)。
![产业信息网, 2024年中国石油钻机行业政策、发展现状、竞争格局分析:石油勘探开采力度不断增加,推动石油钻机行业需求增长[图]](https://img.shangyexinzhi.com/xztest-image/ced2434438fd0fb9f5a0421e04639517.png?x-oss-process=image/resize,w_670)
![产业信息网, 2024年中国石油钻机行业政策、发展现状、竞争格局分析:石油勘探开采力度不断增加,推动石油钻机行业需求增长[图]](https://img.shangyexinzhi.com/xztest-image/c95db71295ce9ec9a47046602fb5b3fb.png?x-oss-process=image/resize,w_670)
石油钻机行业产业链
从产业链来看,石油钻机行业上游主要包括原材料及零部件,原材料主要包括钢铁、金刚石等;零部件主要包括底盘、机械零部件、信息设备等。中游是指石油钻机的生产制造,负责将上游的原材料和零部件进行加工、组装,生产出符合标准的石油钻机。下游包括石油开采企业、石油服务公司以及其他用户,即石油钻机的终端需求方。
![产业信息网, 2024年中国石油钻机行业政策、发展现状、竞争格局分析:石油勘探开采力度不断增加,推动石油钻机行业需求增长[图]](https://img.shangyexinzhi.com/xztest-image/4575487d60432edb3b599c4b42643524.png?x-oss-process=image/resize,w_670)
相关报告:智研咨询发布的《中国石油钻机行业发展策略分析及未来前景规划报告》
![产业信息网, 2024年中国石油钻机行业政策、发展现状、竞争格局分析:石油勘探开采力度不断增加,推动石油钻机行业需求增长[图]](https://img.shangyexinzhi.com/xztest-image/ea645d499e8d80f7cae7537f4184d2cd.png?x-oss-process=image/resize,w_670)
石油钻机行业发展现状
随着全球能源需求的增长,特别是我国能源结构的特点,石油钻机作为石油钻采的关键设备,其市场需求持续增加。早在“十二五”规划中,国家就明确要求加大石油、天然气资源勘探开发力度,稳定国内石油产量,促进天然气产量快速增长,推进煤层气、页岩气等非常规油气资源开发利用,积极发展海洋油气、海洋工程装备制造等新兴产业。因此,随着石油、天然气开采力度不断提升,对石油钻机的需求量也随之增加。据统计,2019年中国石油钻机行业市场规模达到274.05亿元,随后2020-2022年受疫情因素影响,市场规模处于波动状态,2023年随着全球经济的复苏和油气需求的增加,中国石油钻机市场规模又逐渐恢复至271.50亿元。
![产业信息网, 2024年中国石油钻机行业政策、发展现状、竞争格局分析:石油勘探开采力度不断增加,推动石油钻机行业需求增长[图]](https://img.shangyexinzhi.com/xztest-image/b2ede654a3ce44bf4b07c660488b50a2.png?x-oss-process=image/resize,w_670)
近年来,随着国内石油钻采技术的不断进步和产业升级,国内石油钻机的质量和性能得到了显著提升,部分产品已经具备与国际先进水平竞争的能力,开始逐步走向国际市场。从进出口情况来看,中国石油和天然气钻机出口数量明显大于进口数量,我国是全球重要的石油钻机出口国之一。数据显示,2022年中国石油和天然气钻机进口数量为2台,出口数量为412台;2023年进口数量逐渐降至为0,出口数量虽有所下降,但仍保持在200台以上;2024年1-8月,中国石油和天然气钻机进口数量依然为0,出口数量达到229台,比2023年全年增加24台,可见2024年市场需求有所回升。
![产业信息网, 2024年中国石油钻机行业政策、发展现状、竞争格局分析:石油勘探开采力度不断增加,推动石油钻机行业需求增长[图]](https://img.shangyexinzhi.com/xztest-image/0ab293f89756581fed558e252a0a950c.png?x-oss-process=image/resize,w_670)
![产业信息网, 2024年中国石油钻机行业政策、发展现状、竞争格局分析:石油勘探开采力度不断增加,推动石油钻机行业需求增长[图]](https://img.shangyexinzhi.com/xztest-image/0ecf7e8d434ee0af61676f3228e1df1f.png?x-oss-process=image/resize,w_670)
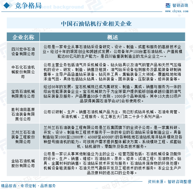
石油钻机行业竞争格局
在石油钻机行业竞争格局中,国有企业历史悠久,产品规格多样,具有较强的研发实力和较多的行业资源。外资企业则具有较强的研发技术和优质的产品,但价格较高,以高端产品为主。民营企业起初产品集中于中低端市场,但近年来发展迅速,在石油钻井工程装备及技术服务的细分领域,技术水平与产品质量提高较快。目前,行业内相关企业主要包括四川宏华石油设备有限公司、中石化石油机械股份有限公司、宝鸡石油机械有限责任公司、胜利油田高原石油装备有限责任公司、兰州兰石石油装备工程股份有限公司、金钻石油机械股份有限公司等。
![产业信息网, 2024年中国石油钻机行业政策、发展现状、竞争格局分析:石油勘探开采力度不断增加,推动石油钻机行业需求增长[图]](https://img.shangyexinzhi.com/xztest-image/9c5fbc286d5e2ad4818ec367c360e4ff.png?x-oss-process=image/resize,w_670)
![产业信息网, 2024年中国石油钻机行业政策、发展现状、竞争格局分析:石油勘探开采力度不断增加,推动石油钻机行业需求增长[图]](https://img.shangyexinzhi.com/xztest-image/dc5cb711a94ab11678fbd384dc234bb2.png?x-oss-process=image/resize,w_670)
石油钻机行业发展趋势
1、智能化石油钻机是未来发展趋势
随着智能、物联网等技术的发展,石油钻机行业开始向智能化方向发展,智能化石油钻机逐渐成为行业的发展趋势。首先,智能化石油钻机能够实现远程监控与实时数据传输,这使得工程师和技术人员能够远程监控钻机的状态,及时发现潜在问题,提高维护效率,减少停机时间。其次智能化石油钻机能够实现自动控制,这不仅能适应复杂多变的地质条件,还能提高钻井作业的精度和效率。此外,智能化石油钻机还能实现故障诊断,提前发出预警,这种预见性维护模式能够显著降低维修成本,延长设备使用寿命,保障钻井作业的安全性和连续性。
2、市场需求持续增长
未来,中国石油钻机市场将继续保持增长态势。一方面,随着中国经济的持续发展和工业化进程的加速,我国对能源的需求不断增加,尤其是对石油和天然气的需求,这种需求增长直接推动了石油勘探与开发活动的增加,进而带动了石油钻机的需求。另一方面,国家政府一直高度重视能源安全问题,并出台了一系列政策来支持石油勘探与开发活动,这些政策的实施将为石油钻机市场提供广阔的发展空间,从而带动石油钻机的需求增长。
3、积极拓展国际市场
随着全球市场的不断开放和国际化发展,石油钻机行业将更加注重国际市场的拓展。国内企业需要提高产品的国际竞争力,加强品牌建设、拓展海外销售渠道以适应国际市场的需求和竞争。通过加强与国际先进企业的合作与交流,推动行业的技术进步和产业升级。
●以上数据及信息可参考智研咨询(www.chyxx.com)发布的《中国石油钻机行业发展策略分析及未来前景规划报告》。
● 智研咨询是中国产业咨询领域的信息与情报综合提供商。公司以“用信息驱动产业发展,为企业投资决策赋能”为品牌理念。为企业提供专业的产业咨询服务,主要服务包含精品行研报告、专项定制、月度专题、可研报告、商业计划书、产业规划等。提供周报/月报/季报/年报等定期报告和定制数据,内容涵盖政策监测、企业动态、行业数据、产品价格变化、投融资概览、市场机遇及风险分析等。
